摘要
目前,高空作业车普遍用于各种生产和生活中,广泛用于电力、路灯、市政、园林、通信、机场、造(修)船、交通、广告、摄影等高空作业领域。因为它的功能的普遍性使得运用越来越广泛,同时,相应的设计研发水平不断地提升,使得高空作业车越来越智能化,不断地满足各种需要。
本文介绍的是一种高空作业车及其液压系统的设计。通过液压传动控制,液压泵站控制液压缸伸缩来实现大臂俯仰、小臂俯仰、舱室俯仰和底座旋转的动作,进而满足不同高度和方位的工作位置,通过对液压控制的整机结构设计、受力分析、液压系统设计分析及计算、校核、选型等。最终实现所需功能。
本文设计的高空作业车及其液压系统是一种新型的设计,通过液压传动中的油缸和马达,实现伸缩俯仰和旋转,通过对功能工况分析后,设计液压系统原理图,设计整机结构,进行结构分析,受力计算以及液压系统的计算选型与校核,最终实现提升效率,降低成本的目标,是一种新型的设计方案,有着广阔的前景。
关键词:高空作业车;结构设计;液压系统设计;效率;新型;广阔前景
目录
第一章 绪论
1.1 目的、意义
1.2 国内外发展状况
1.3 主要设计内容
第二章 高空作业车本体结构设计
2.1 高空作业车的简介
2.2 高空作业车的功能
2.3 高空作业车的结构设计
2.4 高空作业车的功能分析
第三章 高空作业车液压系统设计
3.1 高空作业车液压系统方案设计
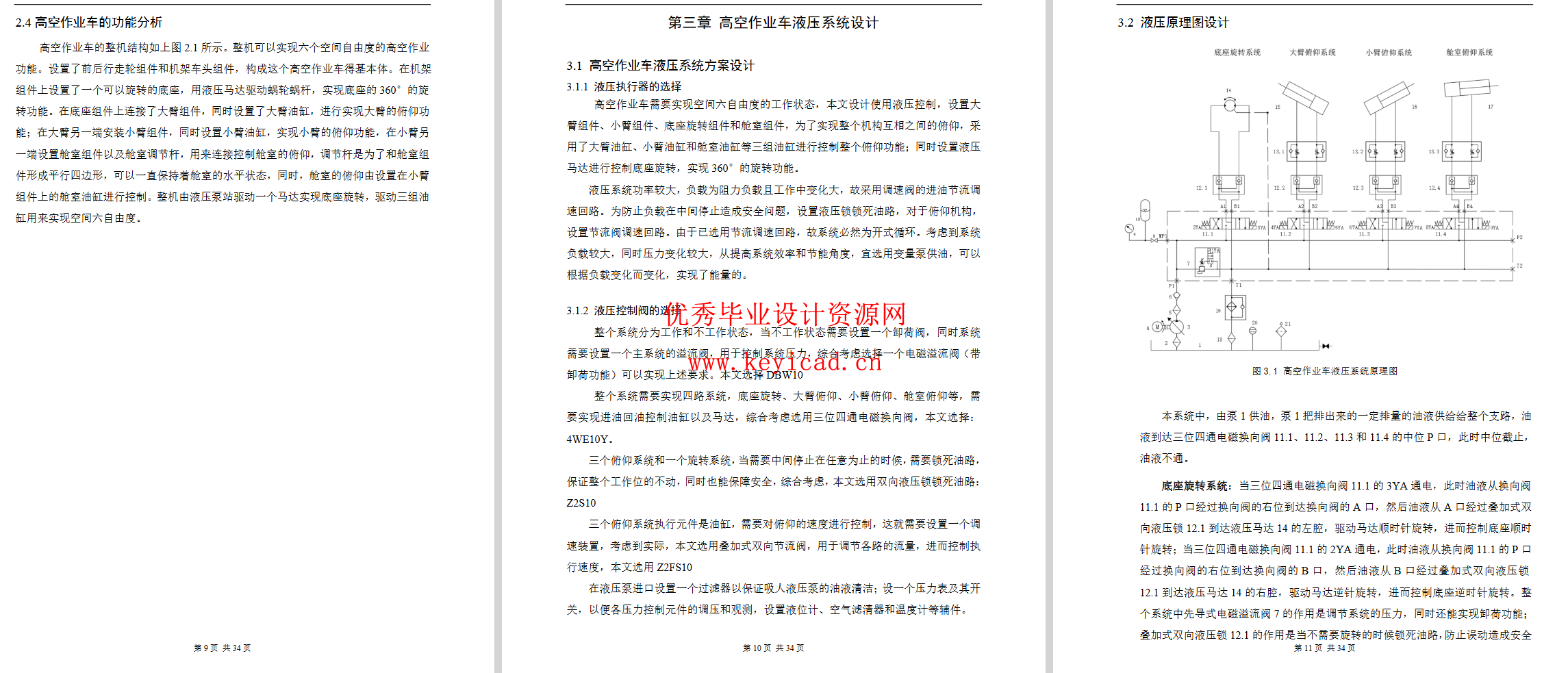
3.1.1 液压执行器的选择
3.1.2 液压控制阀的选择
3.2 液压原理图设计
第四章 高空作业车液压系统设计计算与校核
4.1 液压系统基本参数
4.2 受力分析
4.3 系统压力的确定
4.4 油缸尺寸计算
4.4.1 大臂油缸的尺寸计算
4.4.2 小臂油缸的尺寸计算
4.4.3 舱室油缸的尺寸计算
4.5 液压泵的选型
4.6 电机功率的确定
4.7 油箱容积计算
4.8 管路的设计
4.9 液压元件选择
第五章 高空作业车管路布置
5.1 液压管路布置原则
5.2 液压管路选择
5.3 液压管路三维设计
5.4 液压管路二维设计
总结与展望
任务分工
参考文献
说明书





三维模型
CAD图纸
文件列表
下载地址



文章评论