摘要
本文全面探讨了三自由度自动送料机械手的设计与实现。文章首先概述了气动机械手的设计要求和基本方案,深入分析了各种驱动方式的利弊,并最终选择了气压驱动作为核心设计。接下来,文章详细描述了机械手关键部件的设计,涵盖夹持器、升降、水平移动及底座回转等机构,同时兼顾了机械手的定位精度和运动平稳性。在气动驱动系统部分,文章详细讲解了手部抓取缸、升降气动回路以及小臂伸缩缸气动回路的设计。此外,文章还聚焦于机械手的控制系统设计,选用可编程控制器(PLC)作为主控单元,以确保机械手的精准操控。总体而言,该研究为三自由度自动送料机械手的设计与应用提供了理论与实践的全方位指导,对提升生产自动化和工作效率具有积极意义。
关键词:机械手;气动;PLC
目录
摘 要 I
Abstract II
第一章 引 言 1
1.1 研究背景 1
1.2 国外抓取机械手研究现状 2
1.3 国内抓取机械手研究现状 3
1.4 论文结构 3
第二章 气动机械手设计要求与方案 5
2.1 驱动分析 5
2.1.1 电机驱动 5
2.1.2 液压驱动 5
2.1.3 气压驱动 5
2.1.4 轮机驱动 6
2.2 气动机械手设计要求 6
2.3 基本设计思路 6
2.3.1 系统分析 6
2.3.2 总体设计框图 7
2.3.3 气动机械手的基本参数 8
2.4 动机械手结构设计 9
2.5 机械手材料的选择 9
2.6 机械臂的运动方式 10
2.7 气动机械手驱动方式的选择 11
2.8 动作要求分析 12
2.9 气动机械手结构及驱动系统选型 13
第三章 系统各主要组成部分设计 14
3.1 夹持器结构设计与校核 14
3.1.1 夹持器种类 14
3.1.2 夹持器设计计算 15
3.1.3 夹持器校核 16
3.2 升降方向设计计算 17
3.2.1 初步确系统压力 17
3.2.2 升降气缸计算 17
3.2.3 活塞杆的计算校核 20
3.2.4 气缸工作行程的确定 21
3.2.5 活塞的设计 22
3.2.6 导向套的设计与计算 22
3.2.7 端盖和缸底的计算校核 23
3.2.8 缸体长度的确定 24
3.2.9 缓冲装置的设计 24
3.2.10 气缸的选型 25
3.3 水平方向设计计算 27
3.3.1 水平方向计算 27
3.3.2 气缸的选型 27
3.4 底座回转机构设计计算 29
3.4.1 回转部位负载计算校核 29
3.4.2 马达的选型 31
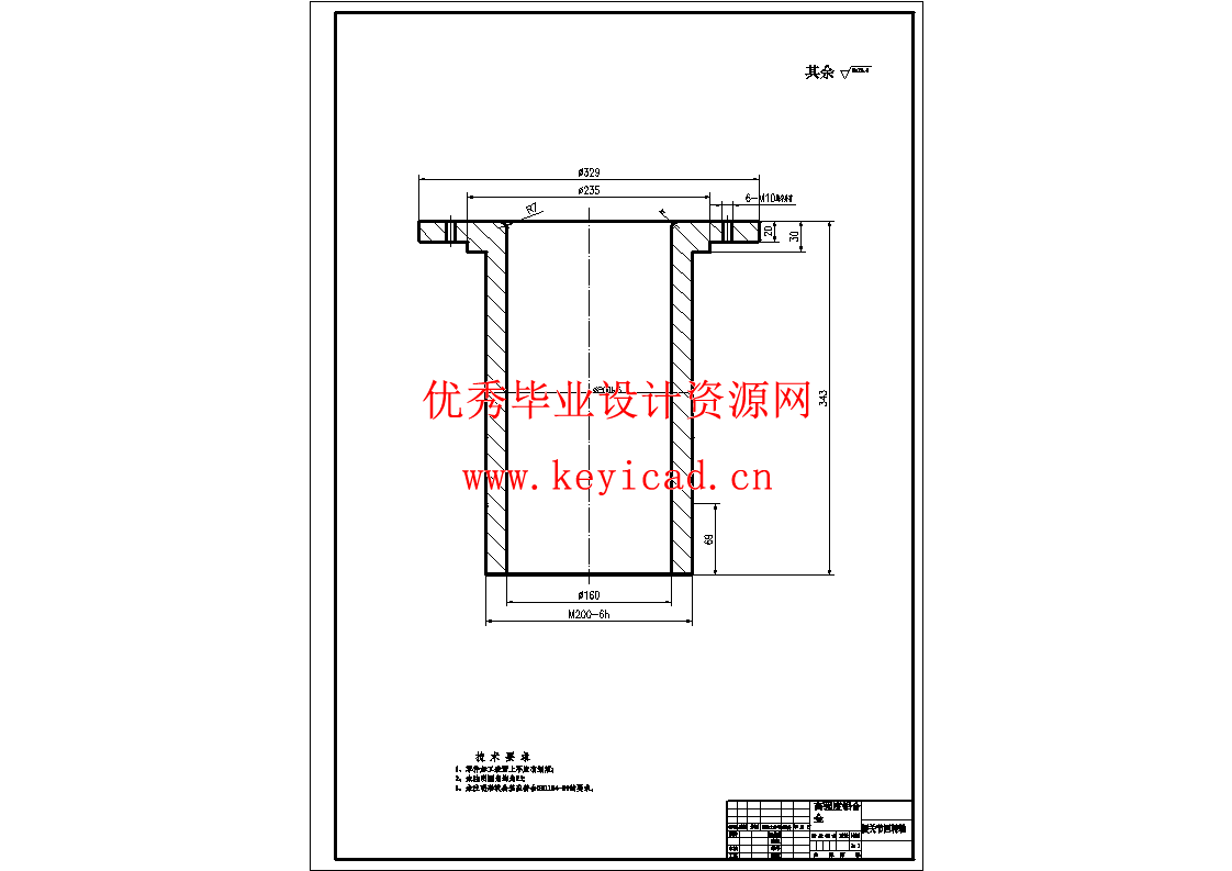
3.5 机身结构的设计校核 32
3.5.1 马达的选择 32
3.5.2 螺柱的设计与校核 33
3.5.3 机座的机械结构 34
3.6 气动机械手的定位及平稳性确定 35
3.6.1 常用的定位方式 35
3.6.2 影响平稳性和定位精度的因素 35
3.6.3 气动机械手运动的缓冲装置 36
第四章 气动驱动系统设计 38
4.1 手部抓取缸 38
4.2 升降气动回路 39
4.3 小臂伸缩缸气动回路 39
4.4 总体系统图 40
第五章 机械手控制系统设计 42
5.1 可编程控制器(PLC)介绍 42
5.1.1 可编程序控制器的选择 42
5.1.2 PLC的工作原理及基本结构 42
5.1.3 PLC的型号选择 43
5.2 机械手动作控制原理 43
5.3 机械手控制系统功能要求 44
5.4 PLC控制程序设计 45
5.4.1 传送带控制程序设计 45
5.4.2 机械手手动控制程序梯形图 46
5.5 机械手控制程序梯形图 48
参考文献 51
任务书
开题报告

说明书





三维模型
CAD图纸
梯形图

文件列表




文章评论