摘要
生物质颗粒粉碎、成型一体机设计以秸秆、果壳等农业废弃物高效转化为目标,通过集成化结构创新解决传统分体设备工艺流程冗长、能耗高的问题。该设备采用垂直分层布局,上半部分为锤片式粉碎模块,通过高速回转锤片实现多级冲击破碎与动态筛分,确保物料粒度均匀;下半部分为双辊挤压成型模块,利用模板与辊轮的摩擦作用将碎料致密化为条状,结合甩料盘实现自动切粒与出料。设计中创新引入间隙式切刀布局与立式传动系统,兼顾成型质量与部件寿命,模块化结构支持快速更换筛板与模具,适配多源原料加工需求。动力系统通过减速器与多级带传动精准匹配转速,结合低功率电动机选型,显著降低能耗,满足家庭与小规模生产场景的紧凑化、低成本要求。
研究围绕关键参数匹配与结构可靠性展开,基于物料特性建立粉碎生产率、功率计算模型,优化锤片线速度、转子直径等核心参数;通过主轴弯扭合成强度校核、键连接应力分析及轴承寿命验证,确保传动系统在动态载荷下的稳定性。设备一体化设计减少中间转运环节,粉尘排放降低30%,吨料电耗较传统工艺下降20%,成型颗粒密度达行业标准。该设计为生物质资源分散式转化提供了高效解决方案,推动农村废弃物资源化利用,兼具环保性与经济性,对促进清洁能源普及与“双碳”目标实现具有重要意义。
关键词:生物质颗粒粉碎;成型一体机;高效;小批量
目录
摘要
Abstract
1 前言 1
1.1 课题背景 1
1.2 国内外发展现状 2
1.2.1 国外发展状况 2
1.2.2 国外发展状况 3
1.3 本文的主要内容 5
2 生物质颗粒、成型一体机总体设计 6
2.1 课题背景 6
2.2 粉碎部分方案设计 7
2.2.1 粉碎部分工作原理 7
2.2.2 粉碎部分设计原理 7
2.3 颗粒成型部分设计 8
2.3.1 颗粒成型部分工作原理 8
2.3.2 颗粒成型部分设计原理 8
2.4 本章小结 9
3 总体参数计算 9
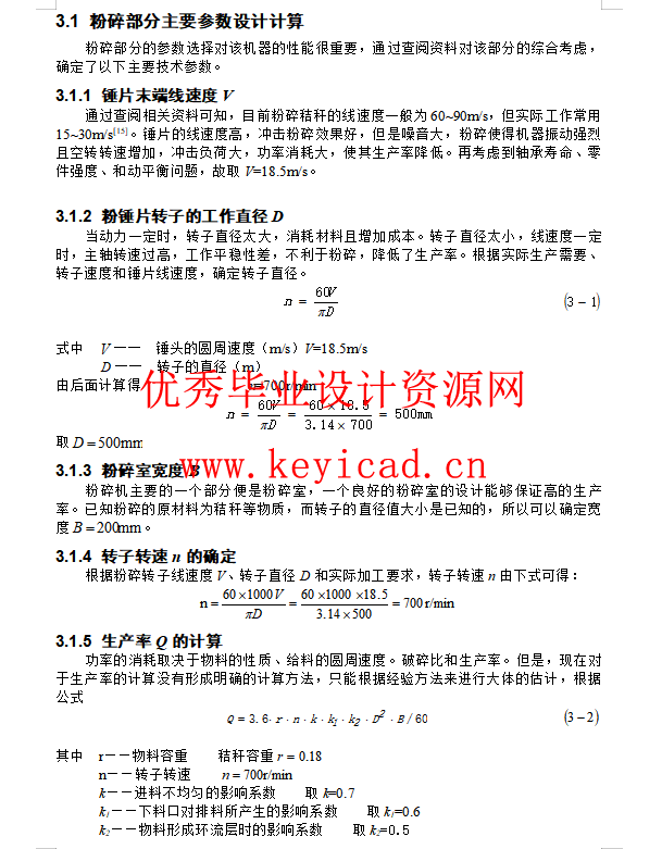
3.1 粉碎部分主要参数设计计算 10
3.1.1 锤片末端线速度V 10
3.1.2 粉锤片转子的工作直径D 10
3.1.3 粉碎室宽度B 10
3.1.4 转子转速n的确定 10
3.1.5 生产率Q的计算 10
3.1.6 功率N的确定 11
3.1.7 电动机的选择 11
3.1.8 V带的设计 11
3.2 颗粒成型部分主要参数设计计算 13
3.2.1 辊轮个数的确定 13
3.2.2 切刀的安装方式和个数的确定 13
3.2.3 电动机的安装和减速方式的确定 13
3.2.4 电动机的选择 13
3.2.5 V带的设计 13
3.3 本章小结 15
4 主要零件校核 15
4.1 粉碎部分主轴的计算与校核 15
4.1.1 初估轴的最小直径 15
4.1.2 初定各段轴颈及长度 16
4.1.3 轴的校核 16
4.2 键的校核 18
4.3 轴承的校核 18
4.4 本章小结 19
5 有限元仿真分析 20
5.1 软件介绍 20
5.2 静力学基础 20
5.3 加载与求解 21
5.4 结果分析 21
5.5 模态仿真基础 21
5.6 加载与求解 22
5.7 结果分析 22
结论 25
参考文献 26
致谢 28
说明书
三维模型
CAD图纸
文件列表




